时间:2020-11-14
刚刚,李总理主持召开国务院常务会议,明确将工程勘察、设计、施工、监理企业资质类别和等级由593项减少至245项目,将测绘资质类别和等级由138项减至20项,解决资质类别过细、等级过多等问题。多种建筑资质面临取消、合并!zui终自2020年7月2日住建部发布备受瞩目的《建设工程企业资质标准框架(征求意见稿)》将正式尘埃落定!


本次资质改革,改革思路就是框架基本不变的同时,按照“能减则减、能并则并”的原则,对部分专业划分过细、业务范围相近、市场需求较小的企业资质类别予以合并。
65%资质将合并或取消
按照“能减则减、能并则并”的原则,大幅压减企业资质类别和等级。据统计,改革前,工程勘察、工程设计、施工、工程监理资质共264项, 缩减后数量为92,整体减少了65%。
其中 施工总承包特级资质调整为施工综合资质,施工总承包一、二、三级资质等级压减为甲、乙两级,甲级资质在 本类别内承揽业务规模不受限制,原一级资质调整为甲级资质,其他等级资质合并为乙级资质。
除综合资质外, 全部下放至省级及以下有关主管部门审批(其中,涉及公路、水运、水利、通信、铁路、民航等资质的审批权限由住房和城乡建设部会同国务院有关部门确定)。
改革后
施工资质分为综合资质、总承包资质、专业承包资质和专业作业资质;
工程监理资质分为综合资质和专业资质;
工程勘察资质分为综合资质和专业资质,工程设计资质分为综合资质、行业资质、专业资质和事务所资质。具体如下:
1、施工资质。

将施工总承包特级资质调整为施工综合资质,取得原10类施工总承包特级资质中的任一类,即可换发综合资质。取得综合资质的企业,可承担各类别、各等级施工总承包业务,不再申请或持有其他施工资质。
保留原12类施工总承包资质。施工总承包资质等级压减为甲、乙两级,甲级资质在本类别内承揽业务规模不受限制,原一级资质调整为甲级资质,其他等级资质合并为乙级资质。
专业承包资质:保留地基基础工程、起重设备安装工程、核工程等专业承包资质;将原专业承包资质整合为建筑装修装饰类、建筑机电类、公路工程类、港口与航道工程类、铁路工程类、水利水电工程类、通用类专业承包资质;专业承包资质不分等级。
将劳务企业资质调整为专业作业资质,由审批制改为备案制,不分等级。
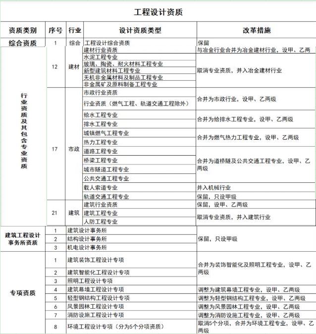
2、工程设计资质。保留综合资质。对部分行业资质进行整合。
将专项资质调整为通用专业资质,取消环境工程专项资质的5个专项类别,整合为环境工程专业资质,资质等级压减为甲、乙两级,原丙级资质并入相应专业乙级资质。保留3类事务所资质。
3、工程监理资质。保留综合资质。

取消水利水电工程、公路工程、港口与航道工程等专业资质,其资质要求执行有关行业主管部门规定。
取消农林工程监理资质,建设单位委托农林工程监理业务时,不再作资质要求。
上述4个监理专业资质取消后,相关企业可以换发相近专业同等级监理专业资质。
监理专业资质等级压减为甲、乙两级,原丙级资质并入相应专业的乙级资质。取消事务所资质。
三、除综合资质外,全部下放至省级及以下有关主管部门审批(其中,涉及公路、水运、水利、通信、铁路、民航等资质的审批权限由住房和城乡建设部会同国务院有关部门确定)。
四、关于资质标准。
建设工程企业资质标准 框架确定后,启动建设工程企业资质管理规定、资质标准等的修订工作,有针对性地调整企业资质标准中的考核指标,原则上 不提高标准,zui低等级资质可适当降低准入门槛。多个资质合并的,将兼顾合并前的各项资质标准,在修订资质管理规定和标准时,充分考虑资质类别压减对企业的影响。
3、建设工程企业资质标准框架(征求意见稿)有关情况说明
建设工程企业资质标准框架
(征求意见稿)有关情况说明
一、改革思路
为保持资质管理政策的稳定性和连续性,避免对企业正常生产经营造成干扰,保障工程质量安全,在维持工程勘察、工程设计、施工、工程监理等资质标准框架基本不变的同时,按照“能减则减、能并则并”的原则, 大幅压减企业资质类别和等级。对可由市场自主选择、行业自律进行调节的企业资质类别予以取消。 对部分专业划分过细、业务范围相近、市场需求较小的企业资质类别予以合并。对部分设置过多的资质等级进行归并,减少资质层级。
二、改革内容
按照国务院深化“放管服”改革部署要求,大幅压减企业资质类别和等级(改革措施详见附件3)。 改革后,工程勘察资质分为综合资质和专业资质,工程设计资质分为综合资质、行业资质、专业资质和事务所资质,施工资质分为综合资质、总承包资质、专业承包资质和专业作业资质,工程监理资质分为综合资质和专业资质。
(一)工程勘察资质。保留综合资质。将4类专业资质及勘察劳务资质整合为岩土工程、工程测量、勘探测试等3类专业资质。专业资质等级压减为甲、乙两级(勘探测试专业资质不分等级),原丙级资质并入相应专业乙级资质。
(二)工程设计资质。保留综合资质。对部分行业资质进行整合,其中,冶金行业与建材行业合并为冶金建材行业资质,轻纺行业、农林行业、商物粮行业合并为轻纺农林商物粮行业,电子行业、通信行业、广电行业合并为电子通信广电行业,石油天然气行业并入化工石化医药行业,军工行业并入机械行业,核工业行业并入电力行业,资质等级压减为甲、乙两级,原丙级资质并入相应行业乙级资质。取消海洋行业及专业资质,相关企业可以换发相近行业资质。整合原化工石化医药、石油天然气、电力、市政行业中的专业资质,资质等级压减为甲、乙两级,原丙级资质并入相应专业乙级资质;取消其他行业的专业资质,并入相应行业资质,原甲、乙级专业资质并入相应等级的行业资质,原丙级专业资质并入乙级行业资质。将专项资质调整为通用专业资质,取消环境工程专项资质的5个专项类别,整合为环境工程专业资质,资质等级压减为甲、乙两级,原丙级资质并入相应专业乙级资质。保留3类事务所资质。
(三)施工资质。将施工总承包特级资质调整为施工综合资质,取得原10类施工总承包特级资质中的任一类,即可换发综合资质。取得综合资质的企业,可承担各类别、各等级施工总承包业务,不再申请或持有其他施工资质。
保留原12类施工总承包资质,将机场场道工程专业承包资质、民航空管工程及机场弱电系统工程专业承包资质和机场目视助航工程专业承包资质等合并为民航工程施工总承包资质,取得上述3个专业承包资质中的任一个,即可换发民航工程施工总承包资质。 施工总承包资质等级压减为甲、乙两级,甲级资质在本类别内承揽业务规模不受限制,原一级资质调整为甲级资质,其他等级资质合并为乙级资质。
保留地基基础工程、起重设备安装工程、核工程等专业承包资质;将原专业承包资质整合为建筑装修装饰类、建筑机电类、公路工程类、港口与航道工程类、铁路工程类、水利水电工程类、通用类专业承包资质;专业承包资质不分等级。
将劳务企业资质调整为专业作业资质,由审批制改为备案制,不分等级。
(四)工程监理资质。保留综合资质。取消水利水电工程、公路工程、港口与航道工程等专业资质,其资质要求执行有关行业主管部门规定。取消农林工程监理资质,建设单位委托农林工程监理业务时,不再作资质要求。上述4个监理专业资质取消后,相关企业可以换发相近专业同等级监理专业资质。监理专业资质等级压减为甲、乙两级,原丙级资质并入相应专业的乙级资质。取消事务所资质。
三、有关问题的说明
(一)关于资质标准。建设工程企业资质标准框架确定后,启动建设工程企业资质管理规定、资质标准等的修订工作,有针对性地调整企业资质标准中的考核指标,原则上不提高标准,zui低等级资质可适当降低准入门槛。多个资质合并的,将兼顾合并前的各项资质标准,在修订资质管理规定和标准时,充分考虑资质类别压减对企业的影响。
(二)关于资质过渡期。为减轻企业换证负担,原资质证书有效期于2020年7月1日至2021年12月30日届满的,统一延长至2021年12月31日。新资质标准发布后,设置适当的企业资质过渡期,到期后实行简单换证,即按照新旧资质对应关系直接换发新资质证书,不再重新核定资质。
(三)关于审批模式和权限。保持现行审批模式不变的同时,加大简政放权力度, 除综合资质外,全部下放至省级及以下有关主管部门审批(其中,涉及公路、水运、水利、通信、铁路、民航等资质的审批权限由住房和城乡建设部会同国务院有关部门确定),进一步压减审批环节,提高审批效率。
(四)关于全国统一的建筑市场。加快推动企业资质审批事项线上办理,实行全程网上申报和审批,逐步实现企业资质审批“一网通办”,所有企业资质信息均在全国建筑市场监管公共服务平台公开发布,供社会公众查询。企业资质全国通用,严禁各行业、各地区设置限制性措施。
(五)关于配套措施。在淡化企业资质管理的同时,进一步强化个人职业资格管理,健全建筑市场诚信体系,加快推行工程担保和工程保险制度,更多通过市场机制约束工程建设各方主体的行为。同时,加强事中事后监管,加大对违法违规行为的处罚力度,持续规范建筑市场秩序。
地址:
电话:
传真:
邮箱:
Copyright © 湖北凯蒂园林景观工程有限公司 版权所有 备案号:鄂ICP备20013232号-1